首页
星空官网登录入口概况
星空官网登录入口介绍
管理团队
组织机构
经营范围
资质荣誉
下属企业
主营业务
路桥施工
道路养护
隧道管养
市政工程
园林绿化
道路保洁
物业经营
其他业务
新闻中心
星空官网登录入口动态
媒体报道
企业文化
党群工作
教育培训
文体活动
公告公示
星空官网登录入口公告
招标招租
人才招聘
法治建设
联系我们
联系我们
咨询反馈
星空官网登录入口公告
招标招租
人才招聘
招标招租
首页
公告公示
招标招租
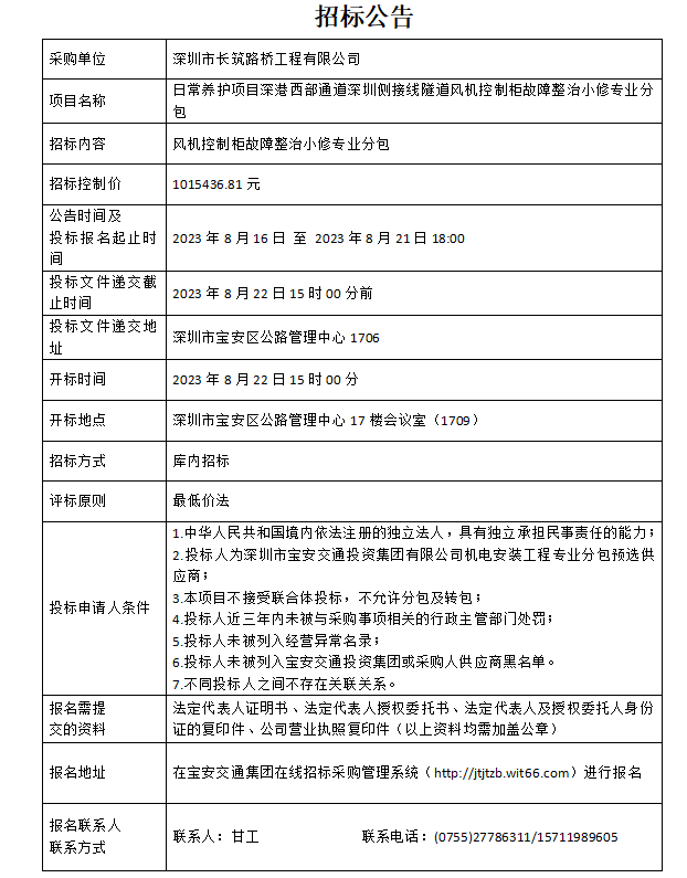
日常养护项目深港西部通道深圳侧接线隧道风机控制柜故障整治小修专业分包招标公告
2023-08-16
上一条:企业大厦楼梯旁小商铺自主招租项目成交公示...
下一条:深圳市石观公路有限公司公明石观工业园7号厂...
华亿平台
|
乐竞官方网站
|
时博在线官网(中国)官方网站-登录入口
|
世界杯官方网页版
|
开云电子竞技官方网站
|
米兰网页版登录入口
|
新利官方一首页
|
开元平台
|
世界杯官方网页版
|