• 首页
  • 星空官网登录入口概况
    • 星空官网登录入口介绍
    • 管理团队
    • 组织机构
    • 经营范围
    • 资质荣誉
    • 下属企业
  • 主营业务
    • 路桥施工
    • 道路养护
    • 隧道管养
    • 市政工程
    • 园林绿化
    • 道路保洁
    • 物业经营
    • 其他业务
  • 新闻中心
    • 星空官网登录入口动态
    • 媒体报道
  • 企业文化
    • 党群工作
    • 教育培训
    • 文体活动
  • 公告公示
    • 星空官网登录入口公告
    • 招标招租
    • 人才招聘
  • 法治建设
  • 联系我们
    • 联系我们
    • 咨询反馈
  • 星空官网登录入口公告
  • 招标招租
  • 人才招聘
招标招租
  • 首页
  • 公告公示
  • 招标招租
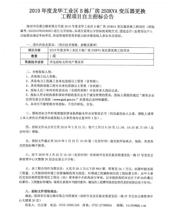
2019年度龙华工业区B栋厂房250KVA变压器变换工程项目自主招标公告 2019-03-11
上一条:2019年度公明石观工业园消防系统改造工程自... 下一条:2019年度原水田收费站围墙局部修缮工程项目...
市政府采购区政府采购建设职业资格注册中心广东建设信息网市建设工程交易网

地址:宝安区12区宝民一路公路管理中心19楼

0755-29649714

星空官网登录入口 版权所有 粤ICP备16054209号

扫二维码关注
"宝安交通星空官网登录入口"
微信公众号

华亿平台 | 乐竞官方网站 | 时博在线官网(中国)官方网站-登录入口 | 世界杯官方网页版 | 开云电子竞技官方网站 | 米兰网页版登录入口 | 新利官方一首页 | 开元平台 | 世界杯官方网页版 |